
图1 刘氏镰角鱼头甲化石照片及复原图(盖志琨照相,郭肖聪绘)
最古老和最原始的三尖鱼类
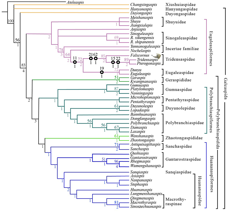
盖志琨副研究员介绍说:“镰角鱼在大的分类上属于无颌类盔甲鱼亚纲,目前仅有一块比较完整的化石,是刘玉海先生上世纪80年代在有“古鱼王国”之称的曲靖开展野外考察时发现的,化石的发现地点位于曲靖古城的南城门附近。随着城镇化进程的发展,该片区域早已变成了城市中心的著名文化景点,以后很难再发现新材料了。”盔甲鱼类是一类已灭绝的“戴盔披甲”的甲胄鱼类,目前仅发现于中国和越南北部的志留—泥盆纪地层,具有浓厚的土著色彩。作为有颌类干群的一支,对盔甲鱼类的研究能帮助我们了解有颌类关键的特征的演化。三尖鱼科隶属于盔甲鱼亚纲真盔甲鱼目,最初发现于广西象州县大乐镇,因模式种大眼三尖鱼(Tridensaspis magnoculus)具有一个尖状吻突与一对侧向延伸的尖角而得名。三尖鱼科是真盔甲鱼目中比较特化的类群,对我们了解早泥盆世盔甲鱼类的辐射演化与生态多样性具有非常重要的意义。然而,由于标本稀少及保存的不完整,目前我们对该科仍知之甚少,尤其是翼角鱼与三尖鱼细长的翼角与吻突的起源和功能,一直存在争议。因此,任何有助于了解三尖鱼科形态的信息都可能帮助我们厘清这些问题。
刘氏镰角鱼的发现为解决上述问题提供了新的线索。新属种的主要特征是头甲近三角形;吻缘具有明显的吻角但无吻突;具有发育的角和内角,且二者夹角约为90°(呈镰刀状);中背孔呈裂隙形(长/宽>6);感觉管系统为典型的真盔甲鱼型;头甲侧缘光滑;头甲纹饰由颗粒状的瘤点组成。为了探究镰角鱼的系统位置,研究者对以往的矩阵数据进行了扩增,除了镰角鱼,还增加了近期发表的江夏鱼,并运用支序系统学方法对盔甲鱼类的系统发育关系进行了分析。

图2 盔甲鱼亚纲系统发育关系及系统分类(孟馨媛提供)
系统发育分析结果表明,镰角鱼、翼角鱼、三尖鱼共同组成一个单系——三尖鱼科。镰角鱼明显的吻角,以及角和内角组合呈现的镰刀状,均可作为三尖鱼科重要的鉴别特征。新的分支系统图表明,镰角鱼代表了目前已知的三尖鱼科的最原始的成员,其吻角和近于90度的镰角很可能指示镰角鱼属(Falxcornus)是憨鱼属(Nochelaspis)向三尖鱼属(Tridensaspis)和翼角鱼属(Pterogonaspis)演化的中间过渡类群。发现镰角鱼化石的层位是云南曲靖早泥盆世洛霍考夫期(大约4.19亿年前)西山村组, 而三尖鱼科(Tridensaspidae)其他两个属三尖鱼(Tridensaspis)与翼角鱼(Pterogonaspis)则均来自4.1亿年前的布拉格期。 因此,镰角鱼也代表了目前已知的最古老的三尖鱼类。

图3 镰角可能代表了原始的钩角和特化的翼角之间的中间过渡状态(盖志琨照相)
盔甲鱼类在早泥盆世的两次适应辐射
云南曲靖泥盆世的西山村组中的多鳃鱼类十分丰富,目前已经发现命名了11个种,被称为多鳃鱼—宽甲鱼组合(Polybranchiaspis-Laxaspis)或西山村组合,代表了盔甲鱼类在早泥盆世的第一次适应辐射。 此次辐射以多鳃鱼目的中背棘的形态多样性演化最为引人注目。例如除了多鳃鱼(Polybranchiaspis)、宽甲鱼(Laxaspis)和坝鱼(Damaspis)具有常规的中背棘外,高棘四营鱼(Siyingia altuspinosa)和升高耸刺鱼(Hyperaspis acclivis)演化出了高耸尖刺状的中背棘;而惠清驼背鱼(Altigibbaspis huiqingae)则演化出了刀刃状中背脊。此次在西山村组中发现最古老的三尖鱼类镰角鱼和之前发现的华南鱼类王冠鱼(Stephaspis),表明三尖类和华南鱼类早在洛霍考夫期早期就已经开始分化,但直到布拉格期,它们才迎来盔甲鱼类在早泥盆世第二次演化高峰,但也是最后一次适应辐射,从此整个盔甲鱼类便开始衰落,一直到泥盆纪末期全部灭绝。而此次辐射,则以吻突和角在真盔甲鱼目、多鳃鱼目和华南鱼目三个主要类群的平行演化为显著特征,演化出形态各异的吻突和角,例如鸭吻鱼科(Gantarostrataspidae)、三岐鱼科(Sanqiaspidae)和三岔鱼科(Sanchaspidae)演化出扁平宽大蘑菇状吻突,有时具刺或大结节,而三尖鱼科(Tridensaspidae)和华南鱼科(Huananaspidae)则演化出细长的长矛状吻突,角则演化出侧向延伸类似飞机机翼的翼状角。与之相反的是,布拉格期的多鳃鱼类的多样性则突然下降,只有两种体型特别巨大的多鳃鱼类幸存了下来,分别是来自四川的硕大东方鱼(Dongfangaspis major)和来自越南的班润鱼。
操控水流的高手?
传统的形态学分析认为盔甲鱼类是游泳能力不强的底栖鱼类,因此对吻突和角的形态功能也存在众多争议。骨甲鱼类的刺甲鱼、茄甲鱼类、甚至异甲鱼类的两甲鱼和鳍甲鱼也平行演化类似角和吻突的构造。对于这些形态各异的头甲突起的功能,不同的古生物学家有着不同的解释,如维持鱼体的平衡、捕食的辅助工具(类似在海底搅动食物的铲子)、特殊的感觉器官、类似船锚的固定作用,以及增大身体尺寸威慑捕食者等,不一而足。最近基于盔甲鱼类的水动力学分析表明,头甲侧向延伸的翼角,可能在水流流过的时候,会增加它们在水中的升力,类似飞机机翼在起飞时的地面效应。这种升力对于披着厚厚的铠甲,而又缺少偶鳍的甲胄鱼类来说是至关重要的,它能够很好的克服自身的重力,实现更高效的巡游。这表明一些盔甲鱼类可能像骨甲鱼类一样,是主动的游泳者,虽然没有偶鳍, 但它们可以采取更多样的运动策略,来很好的操纵头甲周围的水流,实现更高的机动性和灵活性。该研究还表明角与吻突在盔甲鱼类三个主要类群的反复出现,指示它们很可能面临相似的生态压力,从而占据了不同的垂直生态位,最终在布拉格期达到了演化的顶峰。

图4 刘氏镰角鱼生态复原图(郭肖聪绘)
该文的第一作者是中国科学院古脊椎动物与古人类研究所硕士研究生孟馨媛,通讯作者为盖志琨副研究员。该研究还得到了国家自然科学基金、中国科学院前沿科学重点研究计划、中国科学院院战略性先导科技专项(B类)等项目的资助。
论文链接:https://doi.org/10.1080/08912963.2021.1952198
